聖寶架上 The Day the Cross Held Up the Sky
HK$60.00
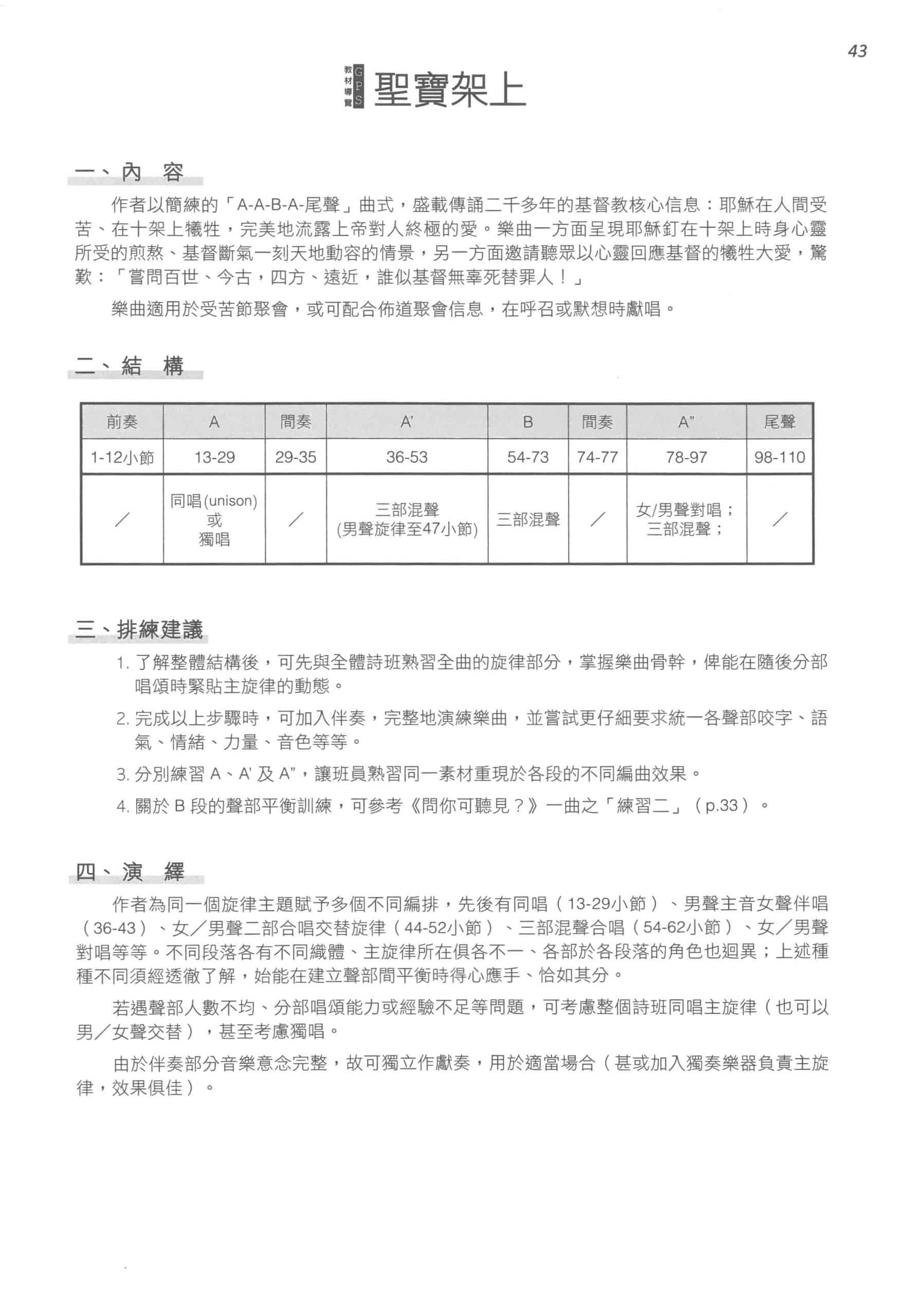
作者以簡練的「A-A-B-A-尾聲」曲式,盛載傳誦二千多年的基督教核心信息:耶穌在人間受苦、在十架上犧牲,完美地流露上帝對人終極的愛。樂曲一方面呈現耶穌釘在十架上時身心靈所受的煎熬丶基督斷氣一刻天地動容的情景,另一方面邀請聽眾以心靈回應基督的犧牲大愛,驚歎:「嘗問百世丶今古,四方丶遠近,誰似基督無辜死替罪人!」
樂曲適用於受苦節聚會,或可配合佈道聚會信息,在呼召或默想時獻唱。
購譜須知:
- Quantities allowed for this product: minimum 8 - maximum 200
聖寶架上
The Day the Cross Held Up the Sky
曲: Douglas Nolan
原詞:Douglas Nolan
粵詞:劉永生
瀕裂碎心臟,臨溢滿眶臉,
神聖耶穌痛受壓傷;
何道理尊貴聖子降下,
全為愛,釘身受死,心碎、淚流!
逾越節早上,來在各各他山上,
無垢耶穌竟遭殺傷!
神大愛彰顯聖寶架上,
全為我主派羊羔頂替命償!
高超恩惠,寬廣心意,
上主差基督實現無限愛!
天昏黑地震,風泣血!
雲流淚,山哭海嚎!
神大愛親近,全宙宇福分(得福分),
懸十架耶穌終命斷、碎心,
嘗問百世、今古四方、遠近,
誰似基督無辜死替罪人!
嘗問百世、今古四方、遠近,
誰似基督無辜死替罪人!
作者以簡練的「A-A-B-A-尾聲」曲式,盛載傳誦二千多年的基督教核心信息:耶穌在人間受苦、在十架上犧牲,完美地流露上帝對人終極的愛。樂曲一方面呈現耶穌釘在十架上時身心靈所受的煎熬丶基督斷氣一刻天地動容的情景,另一方面邀請聽眾以心靈回應基督的犧牲大愛,驚歎:「嘗問百世丶今古,四方丶遠近,誰似基督無辜死替罪人!」
樂曲適用於受苦節聚會,或可配合佈道聚會信息,在呼召或默想時獻唱。
_033-1-scaled.jpg)
_034-1-scaled.jpg)
_032b-1-scaled.jpg)
商品評價
There are no reviews yet