十字孤影 Come to the Cross
HK$70.00
創作逾千的Joseph Martin在2000年將此作品獻予其作曲恩師、前南卡羅來納州富文大學(Furman University)音樂系主任Milburn Price,箇中深厚情誼可窺一斑。
樂曲以幽怨的三拍子琴聲開展一右手在中音域逐拍輕敲出零星而反復的和弦,主題旋律反倒由左手引入,兩小節後隨即交付女/男聲同唱(unison),邀請聽眾來就近十架冫冃影,默念上帝羔羊受難的淒情;粵詞刻意保留原詞第16一18小節援引的<慈憐頌>希臘文Kyrie eleison(「求主垂憐」),召喚悠遠的中世紀禮拜傳統。未幾,歌聲由同唱稍稍加厚至力丶女二部;主旋律落在男聲部分,女聲分句則延緩一小節而與男聲娓娓呼應,引導聽眾進一步沈浸在十字孤影的默觀之中;及後男丶女聲由一唱一和徐徐演變至同步,和聲漸趨豐盈,氣氛也愈見激昂,推至重現Kyrie eleison時的高峰後稍息。
苦苦乞憐的樂音凝結在第38小節,然後新段落隨著四拍子接替早前的三拍子而掀開,引領聽眾穿越時空,代入受難基督的視角:委婉的女聲以「幾近耳語(almost whispered)」的長音,吐露十架上的基督在烈日當頭丶血肉模糊丶眾叛親離之際氣若游絲的禱吿。接下來,男聲以同樣延緩微弱聲音加入,隨後卻逐步增強,盡致烘托恩主在垂死邊緣仍聲嘶力竭、呼天搶地,只為切切哀求父神大赦蒼生的悲憫情懷。
扣人心弦的基督獨白過後,起初的孤寂三拍子琴音與旋律重現,鏡頭回到默想的聚會現場。英文原詞繼續沈緬於默觀十架的意象;粵詞則選擇更進一步,帶領聽眾以立志跟隨丶學效基督的誓言作結。
- Quantities allowed for this product: minimum 8 - maximum 200
十字孤影
Come to the Cross
曲:Joseph M. Martin
原詞:Joseph M. Martin
粵詞:梁孟傑
清心恬靜,瞻仰十字孤影,曾於此我主淚血淌將救恩成;
喪命像綿羊未哼聲;蒼天哭喪、眾生震驚!
Kyrie, Kyrie eleison.
虛心仰望,專注十字印象:(銘感恩愛!抬望至高真神!)
難測慷慨恩義,何等寬博深長!(遭破碎與棄絕!)
無罪卻為何受屈枉?
(無上至高主宰)至善神明何事遭殃?
Kyrie, Kyrie eleison, Kyrie eleison.
父神!我父!寬怒鑒諒吧!
慈父!我父!免眾生罪吧!
今天我願:奔往十字愛源!效忠主、履天路,願捨顯貴尊權;
棄絕浮華,惟念君尊!甘擔苦架,求像恩主!
Kyrie, Kyrie, Kyrie eleison. Kyrie eleison.
求清心恬靜!瞻仰孤影!虛心仰望!專注印象!
今天我願奔往愛源!啊!神,我願!
創作逾千的Joseph Martin在2000年將此作品獻予其作曲恩師、前南卡羅來納州富文大學(Furman University)音樂系主任Milburn Price,箇中深厚情誼可窺一斑。
樂曲以幽怨的三拍子琴聲開展一右手在中音域逐拍輕敲出零星而反復的和弦,主題旋律反倒由左手引入,兩小節後隨即交付女/男聲同唱(unison),邀請聽眾來就近十架冫冃影,默念上帝羔羊受難的淒情;粵詞刻意保留原詞第16一18小節援引的<慈憐頌>希臘文Kyrie eleison(「求主垂憐」),召喚悠遠的中世紀禮拜傳統。未幾,歌聲由同唱稍稍加厚至力丶女二部;主旋律落在男聲部分,女聲分句則延緩一小節而與男聲娓娓呼應,引導聽眾進一步沈浸在十字孤影的默觀之中;及後男丶女聲由一唱一和徐徐演變至同步,和聲漸趨豐盈,氣氛也愈見激昂,推至重現Kyrie eleison時的高峰後稍息。
苦苦乞憐的樂音凝結在第38小節,然後新段落隨著四拍子接替早前的三拍子而掀開,引領聽眾穿越時空,代入受難基督的視角:委婉的女聲以「幾近耳語(almost whispered)」的長音,吐露十架上的基督在烈日當頭丶血肉模糊丶眾叛親離之際氣若游絲的禱吿。接下來,男聲以同樣延緩微弱聲音加入,隨後卻逐步增強,盡致烘托恩主在垂死邊緣仍聲嘶力竭、呼天搶地,只為切切哀求父神大赦蒼生的悲憫情懷。
扣人心弦的基督獨白過後,起初的孤寂三拍子琴音與旋律重現,鏡頭回到默想的聚會現場。英文原詞繼續沈緬於默觀十架的意象;粵詞則選擇更進一步,帶領聽眾以立志跟隨丶學效基督的誓言作結。
您可能也喜歡…
教會樂圃節期聖樂崇拜系列 – 受難、復活曲集2:十架蔭下
HK$70.00 加入購物車
_022-scaled.jpg)
_023-scaled.jpg)
_021a-scaled.jpg)
_021b-scaled.jpg)
_001-1-scaled-600x853.jpg)
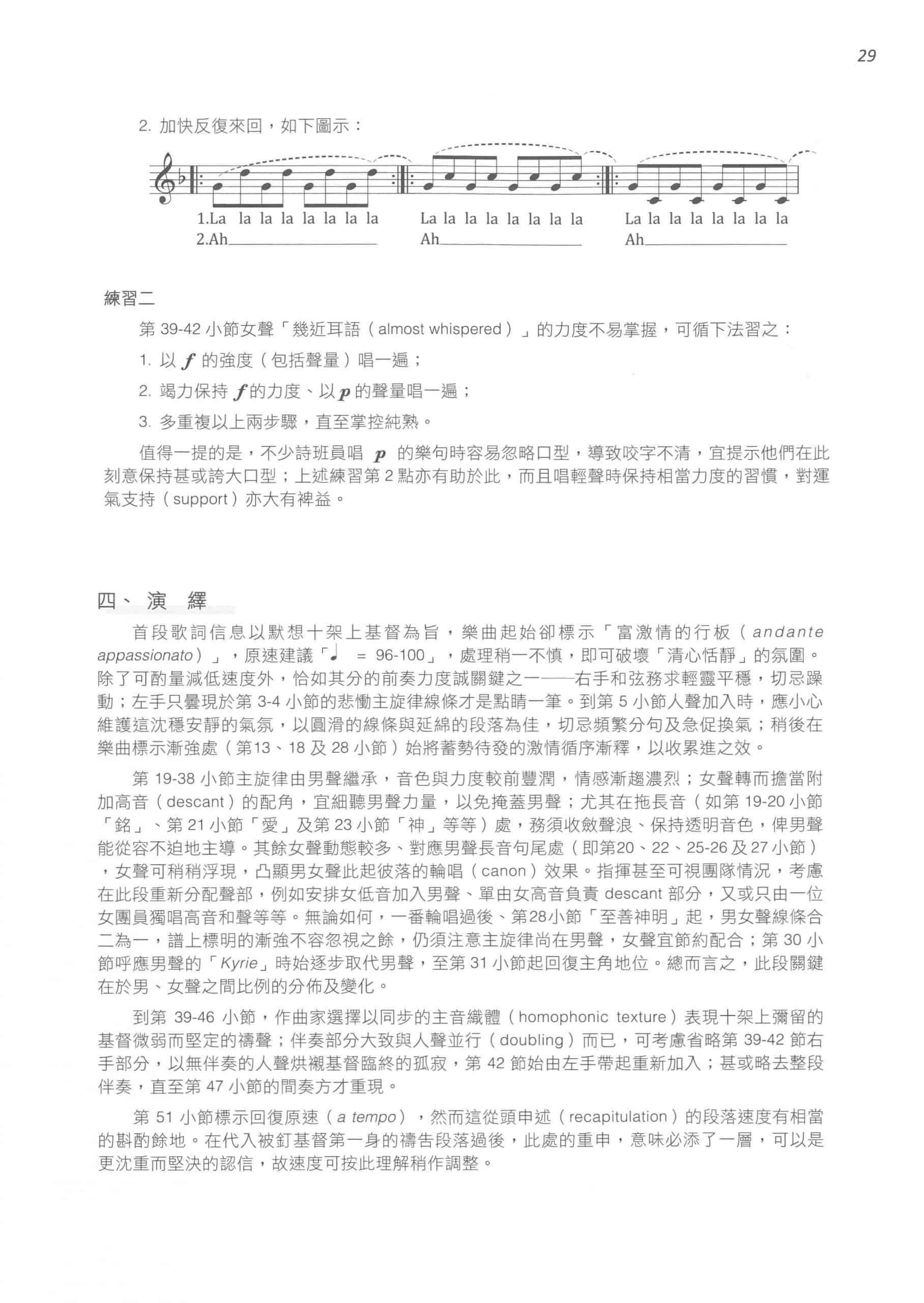
商品評價
There are no reviews yet